广州高新企业的申请条件和评定标准,高企认定管理办法!
国家高新技术企业一般是指在国家颁布的《国家重点支持的高新技术领域》范围内,持续进行研究开发与技术成果转化,形成企业核心自主知识产权,并以此为基础开展经营活动的居民企业,是知识密集、技术密集的经济实体。当企业认定为高新技术企业后,可以获得直接的资金奖励,也能享受相应的税收优惠,在科技项目立项、项目招投标、品牌形象升级等方面,也有一定的优势。

那么,企业申请高企必须满足什么条件呢?一则是必要条件,二则是弹性得分制度,所谓必要条件就是我们必须满足的条件,只有在这个条件满足的基础上,我们才能在弹性得分条件上进行评估是否达到70分以上,针对性的进行规划。接下来,咱就来看看广州高新技术企业认定的申请条件与评定标准。
一、广州/国家高新技术企业认定必要条件
(1)企业申请认定时须注册成立一年以上;
(2)企业通过自主研发、受让、受赠、并购等方式,获得对其主要产品(服务)在技术上发挥核心支持作用的知识产权的所有权;
(3)对企业主要产品(服务)发挥核心支持作用的技术属于《国家重点支持的高新技术领域》规定的范围;
(4)企业从事研发和相关技术创新活动的科技人员占企业当年职工总数的比例不低于10%;
(5)企业近三个会计年度(实际经营期不满三年的按实际经营时间计算,下同)的研究开发费用总额占同期销售收入总额的比例符合如下要求:
a.最近一年销售收入小于5000万元(含)的企业,比例不低于5%;
b.最近一年销售收入在5000万元至2亿元(含)的企业,比例不低于4%;
c.最近一年销售收入在2亿元以上的企业,比例不低于3%。
其中,企业在中国境内发生的研究开发费用总额占全部研究开发费用总额的比例不低于60%;
(6)近一年高新技术产品(服务)收入占企业同期总收入的比例不低于60%;
(7)企业创新能力评价应达到相应要求;
(8)企业申请认定前一年内未发生重大安全、重大质量事故或严重环境违法行为。
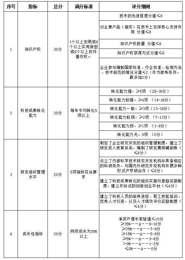
二、广州/国家高新技术企业评分标准

视频专栏
-
栏目ID=3的表不存在(操作类型=0)

高新技术企业认定,免费评估,通过后再收费
省工程技术研究中心,专业申报、指导培训
专精特新小巨人企业认定,上门服务、专家指导
加计扣除减免税额怎么算?答疑解惑、咨询培训
国家扶持科技创新的优惠政策,索取资料、解读政策
科技项目申报,享百万财政补贴,减免40%所得税








